Id 157374

Москва, ЮАО, ЖК Форивер Foriver, Эдуарда Стрельцова дом 2 / 404,7 кв.м. / Продажа Помещения c НДС

адрес Москва, улица Эдуарда Стрельцова, 2к2

Торговая
Новостройка

242 830 000 RUB | за все

(за 1 м2 — 600 025 RUB)

площадь 404.7 м2

QR код Qr код

Предлагается в продажу помещение в ЖК премиум класса FORIVER на Симоновской набережной в нескольких км от Кремля между Садовым кольцом и ТТК в районе м. Автозаводская (10 мин пешком) по адресу Москва, ЮАО, ул Эдуарда Стрельцова дом 2. Проездная и проходная линия. Помещение находится в самом просматриваемом месте ЖК с видом на воду, в пешеходной зоне между секциями, через которую трафик идет с улицы Эдуарда Стрельцова, от стадиона Торпедо и бизнес анклава Симоновский к пешеходной прогулочной набережной. Общее количество квартир квартала Форивер - 3 000, все квартиры крупных семейных форматов (от 45 до 250 м2), вокруг несколько БЦ и очень емкий массив старого жилого фонда. Дом сдан в дек 24 г, активно заселяется, есть корпуса с отделкой.

Технические характеристики:
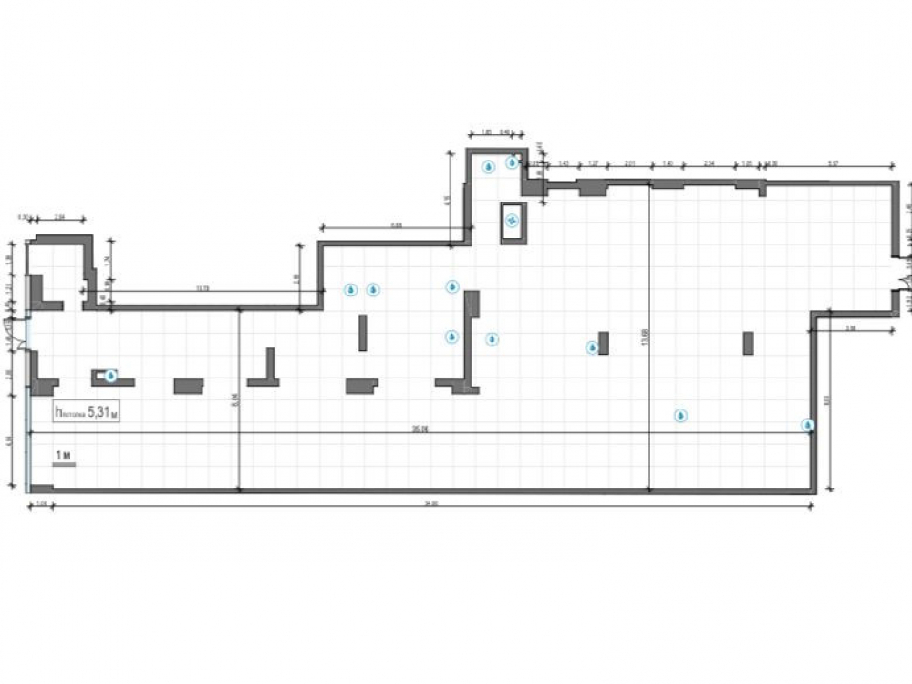
1 этаж 16 этажного жилого дома общей площадью 404,7 кв.м. (вся площадь в одном уровне), входные группы с фасада и 1 с паркинга, высота потолков 5,3 м.; Открытая планировка. Витринное остекление. Электрическая мощность 130 кВт.; Без отделки.

Коммерческие условия:
Стоимость объекта - 242 830 000 рублей;
Стоимость за кв. м. - 600 025 рублей;
Потенциальный МАП 1 620 000 (4 000 рублей м2), ГАП 19 440 000 рублей
Потенциальная окупаемость ~ 12,5 лет
Продажа по ДКП с НДС

Технические характеристики

Тип здания: Торговая,Новостройка

Общая площадь: 404.7  м2

Этаж: 1

Всего этажей: 16

Электрическая мощность: 90 кВт

Высота потолков: 5,3

Парковка: наземная и подземная

Коммерческие условия

Цена за все: 242 830 000 RUB

ФОРМА ВЛАДЕНИЯ: в собственности у юр лица

карта

Расположение

Адрес: Москва, улица Эдуарда Стрельцова, 2к2

Округ: Южный административный округ

Близость метро: Автозаводская (Замоскворецкая)

Транспортная доступность: в 10 мин пешком от м Автозаводская

Окружение

Торговое окружение: ЖК РиверСкай, БЦ Омега Плаза, БЦ Симонов Плаза

Адрес:

Москва, улица Эдуарда Стрельцова, 2к2

Округ:

Южный административный округ

Близость метро:

Автозаводская (Замоскворецкая)

Транспортная доступность:

в 10 мин пешком от м Автозаводская

карта

Торговое окружение:

ЖК РиверСкай, БЦ Омега Плаза, БЦ Симонов Плаза

Общая площадь:

404.7  м2

Этаж:

1

Всего этажей:

16

Тип:

Торговая,Новостройка

Электрическая мощность:

90 кВт

Высота потолков:

5,3

Парковка:

наземная и подземная

ФОРМА ВЛАДЕНИЯ:

в собственности у юр лица

Цена за все:

242 830 000 RUB

Планировка

Субботина Анна

Ваш брокер по работе с клиентами

Найдите лучшее место
для жизни, бизнеса, инвестиций

Оставьте свои контакты — с вами свяжется руководитель отдела для презентации нужного вам объекта

Похожие объекты